허혈반응 유도 통한 줄기세포 이식생착률 향상에 응용
BICD1 조절이 줄기세포 허혈적응과 이식치료효과에 미치는 영향
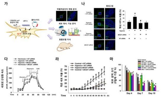
[아시아경제 김철현 기자] 국내 연구진이 줄기세포의 이식 생착률을 높일 단서를 찾아냈다. 이식시 산소공급이 원활하지 않아 생길 수 있는 산화적 스트레스 등에 저항하는 데 관여하는 단백질을 규명한 것이다.
한국연구재단(이사장 노정혜)은 한호재 서울대 교수 연구팀이 지질대사체에 의해 조절되는 운송 단백질의 역할을 규명했다고 15일 밝혔다. 심근병증, 뇌졸중, 만성 신장병, 만성 퇴행성 관절염 등과 같은 질환에서 줄기세포 이식이 활용되지만 이식 시 세포 내에서 발생할 수 있는 허혈성 손상은 이식 생착률을 저해하는 주된 요인이었다.
연구진은 세포 내 물질 수송을 담당하는 '생체트럭'의 주요한 부품인 미세소관 운송단백질(BICD1)이 산소 공급 등이 원활하지 않은 환경에서 허혈유도인자가 핵으로 이동하도록 돕는다는 것을 알아냈다. 나아가 이러한 미세소관 운송단백질의 활성을 연구진이 개발한 지질대사체로 조절할 수 있음을 입증했다. 실제 허혈을 유도한 생쥐모델에서 생체트럭 부품을 결손시킨 줄기세포를 이식했을 때 치료효과가 감소하는 것을 확인했으며 반대로 지질대사체를 병용 투여했을 때 줄기세포의 이식 생착률을 크게 향상시킬 수 있었다.
지금 뜨는 뉴스
한호재 교수는 "이번에 규명된 BICD1의 생리학적 역할은 줄기세포의 허혈적응을 향상시키기 위한 치료제 개발에 응용될 수 있을 것"이라며 "세포대사 조절효과가 확인된 지질대사체는 새로운 줄기세포 치료 효능향상 물질로 활용될 것으로 기대된다"라고 설명했다.
김철현 기자 kch@asiae.co.kr
<ⓒ투자가를 위한 경제콘텐츠 플랫폼, 아시아경제(www.asiae.co.kr) 무단전재 배포금지>

