스트레스→악성 암줄기세포 증가 원인 규명

국내 연구팀 연구결과

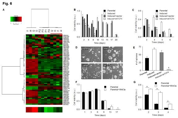
▲에너지 스트레스로 유도된 암줄기세포의 Wnt 신호 체계 증가.[사진제공=한국연구재단]<br />

[아시아경제 정종오 기자] 스트레스에 의한 악성 암줄기세포 증가 원인이 규명됐다. 국내 연구팀이 종양의 미세 환경 변화에 의한 대사적 스트레스로 인해 악성 암줄기세포로의 상태전이 메커니즘을 제시했다. 암은 다른 질환과 달리 이질성(heterogeneity)이 특징이다. 이런 생물학적 이질성은 '암 줄기세포' 때문이다. 임상적으로 암 치료가 어려운 이유는 항암화학요법(anti-cancer chemotherapy), 방사선요법(radiation therapy)과 같은 치료에 대해 암줄기세포들이 가지고 있는 저항성 때문이다. 치료 저항성은 궁극적으로 실제 암 관련 사망의 가장 큰 원인인 재발과 전이로 이어지게 된다. 지금의 항암치료 문제점을 극복하고 암의 완치를 기대하기 위해서는 암줄기세포를 표적으로 하는 치료법 개발이 절실하다. 국내 연구팀이 암 세포주를 이용해 간단하면서도 실제 암진행 과정과 유사한 종양미세환경이 형성될 수 있도록 배양액 교환과 계대 배양 없이 장기 배양을 시행한 결과 3~4주 사이에 대부분의 세포가 죽었다. 일부 세포들이 생존하는 것을 확인했다.암 주변 미세 환경에 의한 일반 종양세포에서 암 줄기 세포로의 변화는 당 대사 결핍과 낮은 pH 환경에 따른 암 줄기 세포 관련 유전자 발현 증가가 원인으로 밝혀졌다. 이는 환경에 따라서 암세포를 악성줄기세포로 만들 수 있다는 것을 확인하고 그 증가 유전자(Wnt Pathway)를 마이크로어레이 분석 기법을 통해 확인함으로써 일반 항암제로 치료가 어려운 암 줄기세포에 대한 치료표적 발굴과 치료제 개발을 기대 할 수 있게 됐다. 정재호 연세대 교수 연구팀 등이 이번 연구를 수행했고 네이쳐 출판그룹 '세포 사멸과 질병(Cell Death and Disease)' 7월 2일자 온라인판(논문명: Metabolic stress induces a Wnt-dependent cancer stem cell-like state transition)에 실렸다. 정재호 교수는 "이번 연구를 토대로 암의 진화에 대한 포괄적 이해가 가능하게 됐다"며 "종양환경의 변화와 암세포 간 상호작용을 통해 암줄기세포화가 진행되며 이 같은 이유로 초기 암에 비해 진행성 암일수록 치료 저항성, 재발과 전이 빈도가 증가하는 이유를 설명할 수 있게 됐다"고 말했다. 정종오 기자 ikokid@asiae.co.kr<ⓒ세계를 보는 창 경제를 보는 눈, 아시아경제(www.asiae.co.kr) 무단전재 배포금지>

산업2부 정종오 기자 ikokid@asiae.co.krⓒ 경제를 보는 눈, 세계를 보는 창 아시아경제
무단전재, 복사, 배포 등을 금지합니다.

오늘의 주요 뉴스

헤드라인

많이 본 뉴스