비정상 단백질 제거를 표적으로 하는 치매 치료제 기대
TDP-43 단백질 병증 신경세포 모델 구축
[아시아경제 김철현 기자] 한국뇌연구원(KBRI, 원장 서판길)은 김형준·이신려 박사와 순천향대 김기영 교수 등이 참여한 국내 연구팀이 치매와 루게릭병 발병 과정에서 일어나는 신경세포 사멸을 억제하는 새로운 분자기전을 밝혔다고 12일 발표했다. 이번 연구 결과는 국제 학술지 '오토파지'에 최근 게재됐다.
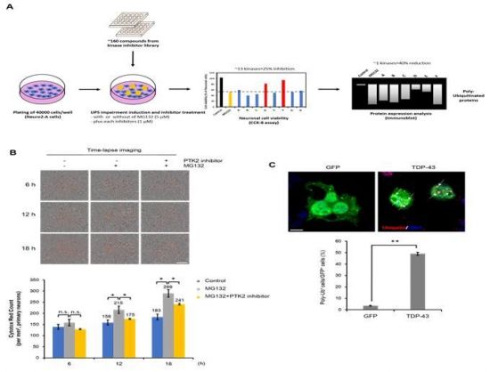
치매나 루게릭병 환자의 신경세포에는 'TDP-43' 단백질을 포함하는 비정상적인 응집물이 자주 발견되는데, 이 응집물이 축적되면 손상된 단백질이나 불필요한 단백질을 제거하는 세포내 단백질 품질조절시스템(UPS)의 손상을 일으켜 신경 퇴행이 발생한다.
연구팀은 'TDP-43'에 의한 신경세포 퇴행을 억제할 수 있는 세 가지 단백질의 역할을 새롭게 발견했다. 이어 이들의 상호작용이 UPS 손상 시 세포내 또 다른 단백질 품질조절시스템인 '자가포식 리소좀 경로'를 강화시켜 신경세포의 퇴행 현상을 억제할 수 있음을 증명했다.
지금 뜨는 뉴스
이번 연구는 다양한 치매와 루게릭병의 원인이 됐던 'TDP-43' 단백질에 의한 신경퇴행 증상을 회복시킬 수 있는 새로운 경로의 분자기전을 밝혀내 향후 치매 환자의 신경세포 내 축적된 비정상 단백질을 제거할 수 있는 새로운 치료 전략을 제시한 것으로 평가된다. 김형준 한국뇌연구원 책임연구원은 "이번 연구결과는 기초연구 수준에서의 기전을 증명해낸 것으로 치료법 개발을 위해서는 임상 수준에서 검증 과정이 필수적"이라며 "국내외 뇌은행, 병원과의 협력을 통해 실제 환자 조직에서의 검증을 위한 연구팀을 구성하고 후속 연구를 진행할 것"이라고 밝혔다.
김철현 기자 kch@asiae.co.kr
<ⓒ투자가를 위한 경제콘텐츠 플랫폼, 아시아경제(www.asiae.co.kr) 무단전재 배포금지>

